编者按:
当前,世界新一轮科技革命和产业变革蓄势待发,全球产业结构和竞争格局的深度调整正在孕育,未来可能取得突破的颠覆性创新对人类“技术—经济—社会”范式变革具有重大意义。中国科协创新战略研究院在对世界主要国家技术预见相关研究的基础上,组织开展了专题调研,形成调研报告。本刊将分三期介绍该调研报告的相关内容。本期主要介绍美国各机构对颠覆性技术创新方向的预判。
一、美国白宫科技政策办公室 2015年10月底,美国国家经济委员会和白宫科技政策办公室联合发布了新版《美国国家创新战略》(《美国国家创新战略》首次发布于2009年),主要大力支持以下九大战略领域(表1)[1]。
二、美国国防部高级研究计划局 2015年9月,美国国防部高级研究计划局(Defense Advanced Research Projects Agency,DARPA)未来技术论坛召开,内容覆盖了从太空机器人、自主人工智能到地外生命及神经科学里程碑等多个方面(表2)[2]。
DARPA也在部署开展创新研究项目,例如:(1)实施保护数据安全、促进信息共享的布兰代斯(Brandeis)计划;(2)开展全天候、全自动、全覆盖核探测的西格玛(Sigma)工程;(3)进行智能化复杂频谱管理的频谱地图(RadioMap)项目;(4)开展与计算机交流的研究,推进人机有效沟通与协作。
DARPA从征集的“未来30年技术愿景”中遴选出若干技术领域,如表3所示。
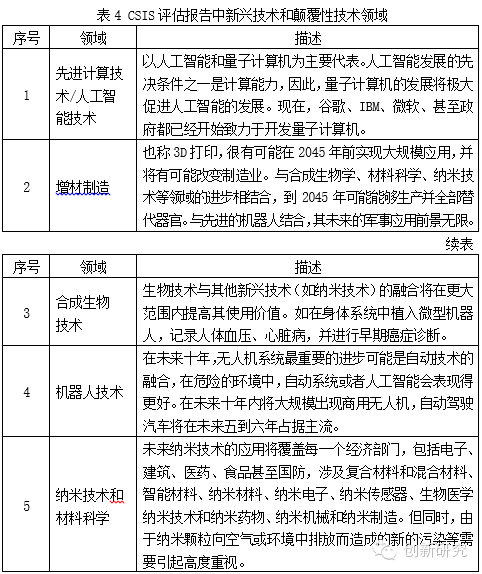
三、美国战略与国际研究中心 2015年11月,美国战略与国际研究中心(Center for Strategic and International Studies,CSIS)发布题为《国防2045:为国防政策制定者评估未来的安全环境及影响》的评估报告[3]。这篇报告是CSIS国际安全项目的研究成果,报告从人口、经济和国家力量、权力扩散、新兴技术和颠覆性技术、连通性、地缘政治六个方面,对未来安全环境进行评估。其中,未来可能要产生新兴技术和颠覆性技术的领域主要集中在以下几个方面,如表4所示。
四、麦肯锡研究院 2013年5月,麦肯锡研究院发布了《2025年前可能改变生活、企业与全球经济的12项颠覆性技术》[4],据估算,到2025年这些技术对全球经济的直接影响将达14~33万亿美元。
五、兰德公司 兰德公司经过研究,提出了56项影响未来的技术[5],如表6所示。
六、美国麻省理工学院(Massachusetts Institute of Technology,MIT)技术评论 自2001年以来,美国的《MIT技术评论》每年评选出十大技术榜单,关注最有可能改变世界的创新性技术[6]。笔者梳理了近年来每年上榜的相关技术,如表7所示。
|